Research - Thematic Learning
Developing Educational Mobile Game on Nusantara Heritage Thematic Learning for Elementary School
About Research
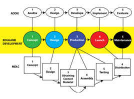
Integrated thematic learning is a learning approach that integrates various competencies from various subjects into various themes. The thematic teaching materials with the Indonesian theme are very much needed by schools. Teaching materials with the theme of the archipelago have not been developed by teachers, teachers still refer to books from the government This paper aims to develop a mobile game application to support learning resources for children. In developing the application, the researchers conduct qualitative approaches Edugame Development consists of 6 stages: concept, design, production, lunch, maintenance. It is hoped that the mobile game application would be easier, more fun, and interesting especially for children and. This research is still ongoing and is aimed at ensuring that the virtual reality application is an effective and feasible model to inform students about the Indonesian culture.
All qualitative data processing including video, audio, and images re processed using NVivo
Our Team

Dr. Murniati Agustian, M.Pd

Researcher, Lecturer

Dr. Hadi Sutopo, MMSI

Researcher, Multimedia practitioner

Dr. Widyasari, M.Pd

Researcher, Lecturer
Want to Join With Us
Join your hand with us for a better life and beautiful future